海马营销
海马建站
郑和航海风云榜
舆情监测
船考通
付费报告
搜索
首页
资讯
航运
船舶
港口
船员
政策
其他
专栏
个人
机构
专题
数据
潮汐表
指数
燃油价格
船舶定位
活动
活动展示
活动报道
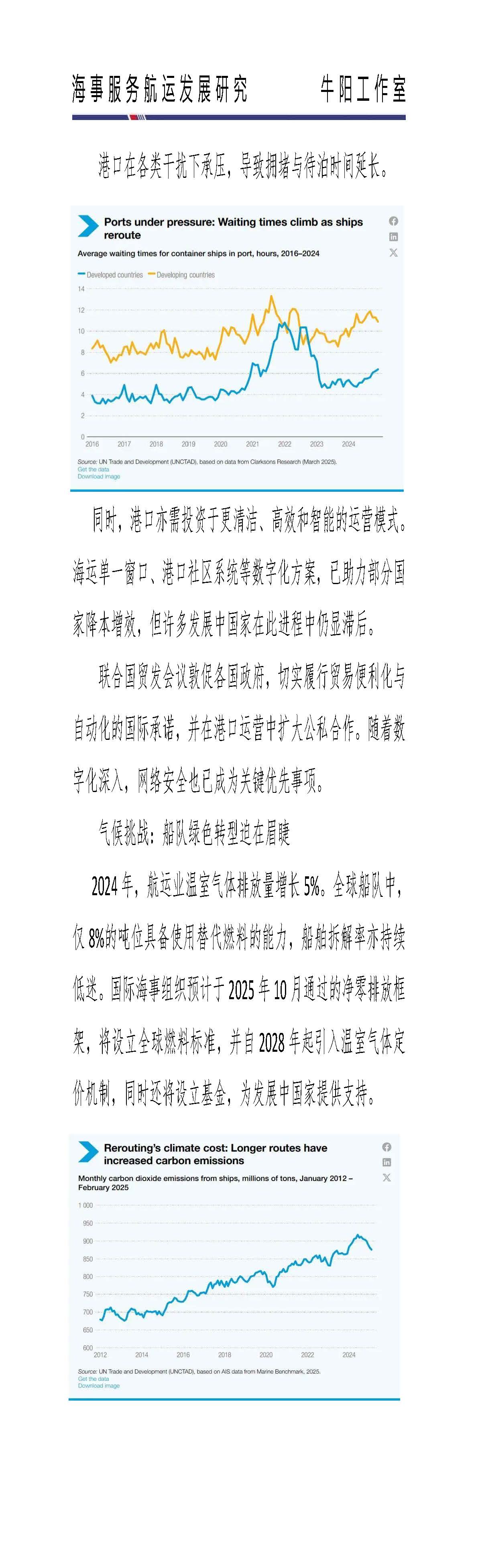
海事服务航运发展研究(2025年第10期)
来源:河北海事局牛阳工作室
2025-11-04
参与评论
双微拾萃
油化船“VALIANT”轮网络竞价转让
Capesize散货船“GSE250401”轮网络竞价转让
散货船“宇信”轮第二次网络竞价转让
29952吨散货船“宇信”轮网络竞价转让
散货船“海康”和“海保”轮网络竞价转让
“CLIPPER BRUNELLO”轮散货船第二次网络竞价转让
“CLIPPER SPEY”轮等四艘灵便型散货船网络招标报价转让
散货船、油船、挖泥船等热门竞拍项目7月30日起陆续开拍!
“CL DALIAN”轮散货船网络竞价转让
分享到微信朋友圈
x
打开微信,点击底部的“发现”,
使用“扫一扫”即可将网页分享至朋友圈。